上市公司其他风险警示注意事项梳理
一、什么是其他风险警示?
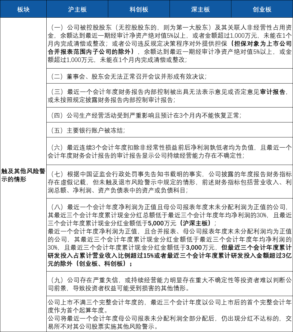
二、触及其他风险警示的情形
根据各板块上市规则,上市公司触及其他风险警示的标准如下:

(二)参考案例
上述其他风险警示在实践中的适用情形如下:
2024年12月20日,STDS披露《关于公司股票被叠加实施其他风险警示的公告》,公告显示“截至2024年11月底,公司控股股东东方时尚投资有限公司及其关联方通过融资租赁、应收账款保理业务非经营性占用STDS资金,占用余额为2.20亿元,由于公司非经营性资金占用余额达到公司最近一期经审计净资产绝对值5%以上,且金额超过1,000万元,未能在1个月内完成清偿,根据《上海证券交易所股票上市规则》第9.8.1条相关规定,因公司存在资金占用未收回事项,公司股票将于2024年12月20日起被叠加实施其他风险警示。”
2022年5月5日,STBL披露《关于公司股票被叠加实施其他风险警示的公告》,公告显示“2022年4月19日,公司部分董事辞职导致董事会低于法定人数,根据《深圳证券交易所股票上市规则》(2022年修订)‘9.8.1 上市公司出现下列情形之一的,本所对其股票交易实施其他风险警示:(三)公司董事会、股东大会无法正常召开会议并形成决议’的规定,公司股票将于2022年5月5日开市起被叠加实施其他风险警示。”
2025年4月29日,STHX披露了《关于公司股票被实施其他风险警示暨股票停牌的公告》,公告显示“公司2024年内部控制审计被四川华信会计师事务所出具了无法表示意见的《2024年度内部控制审计报告》。根据《深圳证券交易所股票上市规则》第9.8.1条第(四)款的规定:最近一个会计年度财务报告内部控制被出具无法表示意见或者否定意见的审计报告,或者未按照规定披露财务报告内部控制审计报告,深圳证券交易所将对公司股票交易实施其他风险警示。”
2024年4月27日,*STLD披露《关于公司股票被实施其他风险警示暨股票停牌的提示性公告》,公告显示“公司子公司金寨嘉悦现有3.5GW-192mm大尺寸PERC高效太阳能电池片产线于2024年3月14日对其高效光伏太阳能电池片生产线实施临时停产,后续复产情况将及时披露。……因受技术迭代及近期光伏产业PERC光伏电池片价格低迷、公司设备技改及流动性问题等多种因素影响,且尚未明确解决方案,金寨嘉悦预计无法在三个月内恢复正常生产。根据《深圳证券交易所创业板股票上市规则》第九章风险警示中9.4条第(一)项‘公司生产经营活动受到严重影响且预计在三个月以内不能恢复正常’,公司股票将被实施其他风险警示(ST)。”
2024年5月21日,*STZR披露《关于公司主要银行账户被冻结暨股票交易叠加实施其他风险警示的公告》,公告显示“公司于近日发现公司银行账户因多起小额诉讼被山东省济南市中级人民法院冻结,……截至目前,公司账户冻结金额合计约530.40万元,占公司最近一期经审计净资产的0.76%;公司账户实际冻结金额为14.92万元,占公司最近一期经审计净资产的0.02%。本次被冻结的银行账户有基本户、一般户、对公司资金运营、经营管理等造成了一定影响,经慎重判断,公司基于谨慎性原则认为,属于主要银行账户被冻结的情形,触及深圳证券交易所《股票上市规则(2023年8月修订)》第9.8.1条第(六)项的规定,公司股票交易将被叠加实施其他风险警示。……”
2025年4月30日,STDS披露《关于公司股票被叠加实施其他风险警示的公告》,公告显示“公司2022年度、2023年度、2024年度扣除非经常性损益前后净利润孰低者分别为-6,956.51万元、-37,302.29万元、-90,255.65万元,最近连续三个会计年度扣除非经常性损益前后净利润孰低者均为负值。同时,2024年度北京德皓国际会计师事务所(特殊普通合伙)对公司出具了保留意见的审计报告(德皓审字〔2025〕00001457号)显示存在可能导致对公司持续经营能力产生重大疑虑的重大不确定性,根据《上海证券交易所股票上市规则》第9.8.1条第(六)项规定,公司股票交易触及其他风险警示情形,公司股票自2025年4月30日起将被叠加实施其他风险警示。”
2025年4月25日,STZZ披露《关于公司股票被叠加实施其他风险警示的公告》,公告显示“2025年3月21日,公司及相关当事人收到中国证券监督管理委员会深圳监管局(以下简称‘深圳证监局’)出具的《行政处罚事先告知书》(〔2025〕6号),公司披露的2017-2021年度报告财务指标存在虚假记载,触及《深圳证券交易所股票上市规则》第9.8.1条第(八)项的情形,公司股票将被叠加实施其他风险警示。”
三、股票被实施其他风险警示对公司的影响有哪些?
1.《上海证券交易所上市公司重大资产重组审核规则》《深圳证券交易交易所上市公司重大资产重组审核规则》分别规定了最近两年信息披露质量评价为A的上市公司发行股票购买资产方能适用简易审核程序。因上市公司被实施其他风险警示后,其信息披露质量评价不得高于C,被实施其他风险警示的上市公司发行股份购买资产不适用简易审核程序;
2.《上市公司再融资分类审核实施方案(试行)》第二条规定,上市公司股票被实施风险警示,上市公司非公开发行股票申请不适用快速审核通道;《深圳证券交易所上市公司证券发行上市审核规则》第三十五条规定,深主板、创业板上市公司股票被实施其他风险警示的,向特定对象发行股票不得适用简易程序;《上海证券交易所上市公司证券发行上市审核规则》第三十四条规定,上市公司被实施其他风险警示的,申请向特定对象发行股票时不得适用简易程序。
(二)信披评级不得高于C
根据《上海证券交易所上市公司自律监管指引第9号——信息披露工作评价》《深圳证券交易所上市公司自律监管指引第11号——信息披露工作评价》的规定,评价期末公司股票或者存托凭证在风险警示板交易,其评价结果不得高于C。
(三)股票交易的影响
1. 风险警示股票不得纳入沪股通、深股通
《上海证券交易所沪港通业务实施办法》第十七条和《深圳证券交易所深港通业务实施办法》第十七条规定,沪深交易所风险警示股票不纳入沪股通、深股通股票。
2. 单日交易数量的限制

3.涨跌幅限制

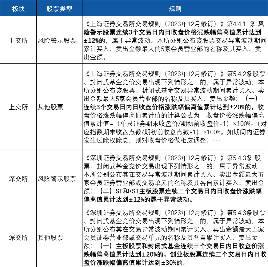
4.异常波动标准相对较低

崇立提示:
上海证券交易所、深圳证券交易所于2025年6月27日分别发布了《关于调整主板风险警示股票价格涨跌幅限制比例有关事项的通知(征求意见稿)》,本次调整的主要包括:一是主板风险警示股票的价格涨跌幅限制比例由5%调整为10%,与主板其他股票保持一致。二是同步调整主板风险警示股票的异常波动指标,与主板其他股票保持一致。
该征求意见稿尚未生效,目前涨跌幅限制及异常波动标准仍以现有规则为准。
四、触及其他风险警示的信息披露义务及撤销流程

(二)撤销其他风险警示时需提交的资料

(三)撤销其他风险警示流程
根据各板块上市规则,撤销其他风险警示的流程主要如下:

从上市公司向交易所提出撤销其他风险警示的申请至上市公司撤销风险警示,其中间隔的时间可能会超过前文所述的“15个交易日”的审核期限,根据各板块上市规则的规定,交易所在作出是否撤销风险警示前,可以要求上市公司提供补充材料,上市公司应当在交易所规定期限内提供。公司补充材料期间不计入交易所作出相关决定的期限。交易所在做出是否撤销风险警示的决定前,可以自行或者委托相关单位就公司有关情况进行调查核实,调查核实期间不计入交易所作出有关决定的期限。
市场案例显示,确有部分公司从申请撤销其他风险警示到发布公告的间隔超过十五个交易日,如HLT(002217)、HTY(000525),因科创板上市公司暂无撤销其他风险警示的案例,暂未纳入统计。
撤销其他风险警示的时间参考:
