上市公司补缴税款信息披露及会计处理实践分析
补缴税款是指纳税人因未依法足额履行纳税义务,经税务机关稽查、自查或政策调整后,需向税务部门补缴的税款及相应滞纳金的行为。例如税务机关通过稽查、风险评估发现企业少缴或漏缴税款,出具《税务处理决定书》要求补缴(如转移定价调整、费用列支不合规等)。
随着我国税收监管体系的不断完善,税务稽查力度持续加强,尤其是金税四期系统的上线和大数据技术的应用。在这一背景下,近年来上市公司因税务问题被要求补缴税款的情况显著增多。依据《中华人民共和国税收征收管理法》第五十二条规定,补缴需同时缴纳滞纳金(按日万分之五计),若构成偷税还需处以0.5-5倍罚款,情节严重的可能追究刑事责任。补缴税款不仅直接影响企业的财务状况,还可能涉及信息披露义务。若处理不当,轻则收到监管问询函,重则面临行政处罚、投资者民事诉讼索赔。本文将从信息披露的法定要求及会计处理两个方面系统分析上市公司补缴税款面临的两大实务问题。
01
上市公司补缴税款临时公告信息披露环节
(一)收到《税务行政处罚决定书》
根据各板块《股票上市规则》规定,上市公司受到其他有权机关重大行政处罚的,属于上市公司面临重大风险情形之一,应当及时披露相关情况及对公司的影响。上述事项涉及具体金额的,应当参照适用《股票上市规则》重大交易事项的披露标准,即以具体金额对标上市公司的总资产、净资产、营业收入、净利润指标,通常以具体金额占最近一期经审计净资产、净利润10%以上作为信息披露定量判断依据。
需要注意的是,如上市公司收到税务机关出具的《行政处罚决定书》,还需在公告中说明该等事项是否会触及各板块《股票上市规则》规定的重大违法强制退市情形,并作出明确风险提示。
如星星科技(300256)于2023年2月23日披露的《关于孙公司收到〈税务行政处罚决定书〉及〈税务处理决定书〉的公告》,全资孙公司东莞显示在没有真实生产经营业务的情况下,在2019年至2020年期间向13家公司开具566份增值税专用发票,金额合计530,078,295.50元,税额合计68,910,178.81元,价税合计598,988,474.31元。因前述违法事实,东莞显示被税务机关罚款500,000.00元。处罚决定书涉及违法金额598,988,474.31元占2021年度经审计净利润1,384,901,965.66的43.25%;罚款金额500,000元占2021年度经审计净利润的比例为0.04%。违法事实发生在2019年至2020年期间,ST星星在2021年已对东莞显示涉及的2019年及2020年财务数据进行了差错更正调整,《税务处理决定书》下发后,不涉及再次调整东莞显示相关账务的情形。
(二)未涉及税务机关行政处罚,但补缴税款对公司净利润存在重大影响
根据各板块《股票上市规则》其他重大事项披露规定,发生可能对公司的资产、负债、权益或者经营成果产生重大影响的其他事项,应当及时披露。
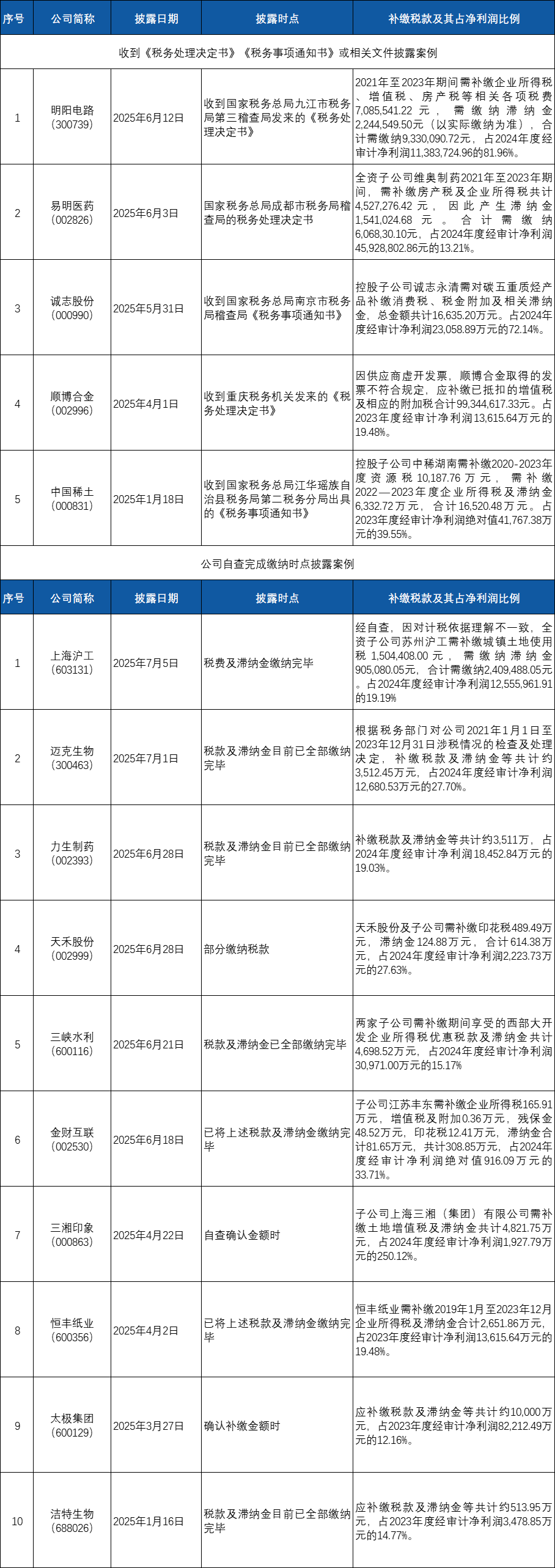
经查询2025年以来的此类市场案例情况,上市公司收到《税务处理决定书》《税务事项通知书》或相关文件时未涉及税务行政处罚,但补缴税款达到净利润10%的,在收到《税务处理决定书》《税务事项通知书》或相关文件时也应及时披露,如明阳电路(300739)、易明医药(002826)、诚志股份(000990)、顺博合金(002996)、中国稀土(000831);上市公司通过自查涉税业务或按照税务通知要求自查的,公司自行计算确认补缴金额,达到净利润10%的,在完成补缴税款后及时信息披露,如上海沪工(603131)、迈克生物(300463)、力生制药(002393)、天禾股份(002999)、三峡水利(600116)、金财互联(002530)、三湘印象(000863)、恒丰纸业(600356)、太极集团(600129)、洁特生物(688026)。
上述案例均不涉及税务行政处罚,会计处理上亦不属于前期会计差错,不涉及前期财务数据追溯调整,补缴的税款及滞纳金计入当期损益。具体如下:

(三)持续性影响
部分上市公司如被取消高新技术企业资格导致需要补缴税款的,需要同步确认需要补缴税款情况,如补缴税款金额对净资产或净利润标准达到10%以上的,也需要及时披露相关公告情况。
如*ST辉丰(002496)于2020年12月30日,披露取消高新技术企业资格的公告称,称需要补缴的税金为7,848万元。2021年5月18日,*ST辉丰收到深交所下发的《关于对江苏辉丰生物农业股份有限公司2020年年报的问询函》,年报显示,*ST辉丰被取消2013-2016年度高新技术企业资格,预计在补缴企业所得税的同时,可能需要滞纳金6,994万元。要求*ST辉丰补充披露被取消高新技术企业资格的具体原因以及是否存在未及时履行信息披露义务的情形,并说明需要补缴的企业所得税情况、滞纳金的具体计算标准及依据,以及是否需对历史年度财务数据进行差错更正、追溯调整后对历年净利润数据的影响。
02
上市公司补缴税款会计处理及相关风险
(一)上市公司补缴税款相关规定
1.上市公司补缴税款会计处理
根据《关于严格执行企业会计准则、切实做好企业2024年年报工作的通知》(财会〔2024〕26号)之(九)关于会计政策、会计估计变更和差错更正,企业应当正确区分会计政策变更、会计估计变更和前期差错更正,并进行相应会计处理。企业既有会计政策具体应用于新情况,仅运用结果发生变化、而未变更会计政策的,不属于会计政策变更;因本期发生的交易或者事项与以前相比具有本质差别而采用新的会计政策,不属于会计政策变更。例如,对于企业补缴的税款、质量保证费用的实际发生额与前期预计数的差额等,如果企业前期根据当时的信息、假设等作了合理估计,在当期按照新的信息、假设等对前期估计金额作出调整,则应当作为会计估计变更处理,否则应当作为前期差错更正处理。即如果公司当时已经充分利用编报前期财务报表时和批准报出时预期能够取得并加以考虑的可靠信息进行会计处理,后面即使进行了补缴税款,也不用作为会计差错,而是作为会计估计变更处理。
2.前期差错更正的重要性判断及会计处理
依据《企业会计准则应用指南汇编》之第二十九章 会计政策、会计估计变更和差错更正相关规定,会计差错产生于财务报表项目的确认、计量、列报的会计处理过程中,如果财务报表中包含重要差错,或者差错不重要但是故意造成的(以便形成对企业财务状况、经营成果和现金流量等会计信息某种特定形式的列报),即应认为该财务报表未遵循企业会计准则的规定进行编报。在当期发现的当期差错应当在财务报表发布之前予以更正。当重要差错直到下一期间才被发现,就形成了前期差错。企业应当采用追溯重述法更正重要的前期差错,但确定前期差错累积影响数不切实可行的除外。追溯重述法,是指在发现前期差错时,视同该项前期差错从未发生过,从而对财务报表相关项目进行更正的方法。
前述“前期差错重要性的判断”,重要的前期差错是指足以影响财务报表使用者对企业财务状况、经营成果和现金流量作出正确判断的前期差错。不重要的前期差错,是指不足以影响财务报表使用者对企业财务状况、经营成果和现金流量作出正确判断的前期差错。前期差错的重要性取决于在相关环境下对遗漏或错误表述的规模和性质的判断。前期差错所影响的财务报表项目的金额或性质,是判断该前期差错是否具有重要性的决定性因素。一般来说,前期差错所影响的财务报表项目的金额越大、性质越严重,其重要性水平越高。
综上,上市公司补缴税款时需要根据实际情况判断是否属于前期差错,如属于前期差错,需进一步判断前期差错是否重大。概括而言可分为以下三类会计处理方式:(1)补缴税款不属于前期差错,计入当期损益;(2)补缴税款属于前期差错,但不属于重要前期差错,无需追溯调整;(3)补缴税款属于重要前期差错,追溯调整。
(二)上市公司补缴税款三类会计处理情形
1.补缴税款不属于前期差错,计入当期损益
参照《上市公司执行企业会计准则监管问题解答》(2010年第一期,总第四期)问题:上市公司按照税法规定需补缴以前年度税款或由上市公司主要股东或实际控制人无偿代为承担或缴纳税款及相应罚金、滞纳金的,应该如何进行会计处理?
解答:上市公司应当按照《企业会计准则》的规定,进行所得税及其他税费的核算。对于上市公司按照税法规定需补缴以前年度税款的,如果属于前期差错,应按照《企业会计准则第28号——会计政策、会计估计变更和差错更正》的规定处理,调整以前年度会计报表相关项目;否则,应计入补缴税款当期的损益。因补缴税款应支付的罚金和滞纳金,应计入当期损益。对于主要股东或实际控制人无偿代上市公司缴纳或承担的税款,上市公司取得股东代缴或承担的税款、罚金、滞纳金等应计入所有者权益。
结合近两年来披露的市场案例来看,大多数上市公司补缴税款不构成前期会计差错。如前文“一、(二)未涉及税务机关行政处罚,但补缴税款对公司净利润存在重大影响”所列示的市场案例,补缴税款均认定补缴税款不属于前期会计差错,不涉及前期财务数据追溯调整,补缴税款及滞纳金计入当期损益。
2.补缴税款属于前期差错,但不属于重要前期差错,无需追溯调整
结合前述《企业会计准则应用指南汇编》之第二十九章,会计政策、会计估计变更和差错更正相关规定,如上市公司补缴税款形成的前期会计差错不足以影响财务报表使用者对企业财务状况、经营成果和现金流量作出正确判断的,属于不重要的前期差错,则无需采用追溯重述法进行调整,可在当期财务报表予以更正。
对于不重要的前期差错,企业不需调整财务报表相关项目的期初数,但应调整发现当期与前期相同的相关项目。属于影响损益的,应直接计入本期与上期相同的净损益项目;属于不影响损益的,应调整本期与前期相同的相关项目。
如莱绅通灵(603900)于2025年4月12日披露的《关于收到〈税务行政处罚决定书〉及〈税务处理决定书〉的结果公告》,莱绅通灵因虚开发票且在账簿上多列支出、少缴企业所得税的行为,被处少缴税款0.5倍的罚款,计509,771.08元;因应扣未扣个人所得税且税款无法代扣代缴行为,被处应扣未扣个人所得税税款1.5倍的罚款,计5,148,640.83元;合计5,658,411.91元。对上述少缴企业所得税的行为,公司另须缴纳滞纳金301,375.06元。合计向税务机关缴纳罚款和滞纳金5,959,786.97元,占2023年度经审计净利润绝对值76,198,098.23的7.82%。莱绅通灵根据前期收到《税务行政处罚事项告知书》情况,基于会计谨慎性原则,对税务机关拟处罚金额已进行了相应的会计处理(计入各期营业外支出和预计负债)。本次行政处罚对公司2022年—2024年损益的影响分别为4,431,483.93元、717,156.90元和811,146.14元。
3.补缴税款属于重要前期差错,追溯调整
结合前述《企业会计准则应用指南汇编》之第二十九章,会计政策、会计估计变更和差错更正相关规定,当上市公司补缴税款形成的前期差错足以影响财务报表使用者对企业财务状况、经营成果和现金流量作出正确判断的,属于前期重大差错。
对于重要的前期差错,上市公司应当在其发现当期的财务报表中,调整前期比较数据。具体地说,上市公司应当在重要的前期差错发现当期的财务报表中,通过下述处理对其进行追溯更正:(1)追溯重述差错发生期间列报的前期比较金额;(2)如果前期差错发生在列报的最早前期之前,则追重述列报的最早前期的资产、负债和所有者权益相关项目的期初余额。
对于发生的重要前期差错,如影响损益,应将其对损益的影响数调整发现当期的期初留存收益,财务报表其他相关项目的期初数也应一并调整;如不影响损益,应调整财务报表相关项目的期初数。
在编制比较财务报表时,对于比较财务报表期间的重要的前期差错,应调整各该期间的净损益和其他相关项目,视同该差错在产生的当期已经更正;对于比较财务报表期间以前的重要的前期差错,应调整比较财务报表最早期间的期初留存收益,财务报表其他相关项目的数字也应一并调整。
确定前期差错影响数不切实可行的,可以从可追溯重述的最早期间开始调整留存收益的期初余额,财务报表其他相关项目的期初余额也应当一并调整,也可以采用未来适用法。当企业确定前期差错对列报的一个或者多个前期比较信息的特定期间的累积影响数不切实可行时,应当追溯重述切实可行的最早期间的资产、负债和所有者权益相关项目的期初余额(可能是当期);当企业在当期期初确定前期差错对所有前期的累积影响数不切实可行时,应当从确定前期差错影响数切实可行的最早日期开始采用未来适用法追溯重述比较信息。
苏宁环球于2023年4月7日披露的《关于前期会计差错更正及追溯调整的公告》,2021年8月,苏宁环球之子公司苏宁环球健康与医美产业基金、苏宁环球投资签署《股权转让协议》,以现金方式收购无锡苏亚、石家庄苏亚、唐山苏亚100%股权。无锡苏亚因少申报营业收入,被行政处罚金额及需补缴的税款合计1,465万元(其中应补税款4,883,476.78元、罚款4,883,476.78元、滞纳金4,883,476.78元);石家庄苏亚因不享受免征增值税政策优惠补缴2019年1月1日至2021年12月31日税款582.75万元,滞纳金213.29万元,共计796.04万;唐山苏亚根据税务局出具的《纳税评估税务事项通知书》补缴2019年1月1日至2021年12月31日税款231.06万元,滞纳金44.48万元,共计275.55万元。
对于上述事项按照税法规定补缴以前年度税款,属于前期差错,按照《企业会计准则第28号——会计政策、会计估计变更和差错更正》的规定,苏宁环球应当采用追溯重述法更正重要的前期差错,但确定前期差错累计影响数不切实可行的除外。收到原股东承担的税款、罚款及滞纳金等应计入所有者权益。采用追溯重述法调整补缴以前年度税款1,302.16万元,减少苏宁环球2021年度末未分配利润1,302.16万元;因补缴税款应支付的罚金488.35万元、滞纳金746.12万计入2022年度当期损益。
由于上述补缴税款追溯调整事项导致石家庄苏亚和唐山苏亚扣非后净利润减少,未完成2021年度业绩承诺,根据股权转让协议中业绩补偿的相关承诺,原股东医美产业基金、苏宁环球投资需向现股东苏宁环球健康进行现金补偿,补偿金额为1,373.88万元。
(三)补缴税款事项面临的相关风险
1.补缴税款涉及的监管风险
如执行前期差错更正可能带来的监管措施及后续影响,结合市场案例情况,是否会被监管从金额上看没有绝对的判定标准,以深交所上市公司为例,根据《深圳证券交易所上市公司自律监管指引第12号——纪律处分实施标准》第十七条相关规定,监管更为关注会计差错更正的原因及性质,以及更正事项对公司相关指标的影响,主要包括差错更正前后对公司净利润、利润总额、净资产、总资产、营业收入等指标。
市场案例中,因补缴税款进行会计差错更正,存在被给予监管措施,如锡业股份(000960)、拓日新能(002218)和未被监管的情况,如前述案例星星科技(300265)、苏宁环球(000718)。
锡业股份于2022年4月25日披露《云南锡业股份有限公司关于前期会计差错更正的公告》,自1999年开始,锡业股份矿产资源补偿费均由云南锡业集团(控股)有限责任公司统一向个旧市国土资源局预申报,并协商确定当期缴纳数统一缴纳后再向锡业股份收取。2021年个旧市自然资源局(原个旧市国土资源局机构整合后承接矿产资源补偿费的管理工作)向云南锡业集团(控股)有限责任公司核实、清缴历年矿产资源补偿费。经个旧市自然资源局与云南锡业集团(控股)有限责任公司及锡业股份清理、核实最终协商确认2007至2016年矿产资源补偿费补缴数为275,096,800.00元。对上述前期会计差错进行更正,需调整2007—2016年合并及母公司财务报表其他应付款、盈余公积、未分配利润、管理费用科目,需调整2017—2020年合并及母公司财务报表其他应付款、盈余公积、未分配利润科目。
2022年10月21日,云南证监局向锡业股份下发《关于对云南锡业股份有限公司采取责令改正措施的决定》,认定锡业股份相关会计差错持续时间长,对部分年度财务报告准确性影响较大,反映出你公司财务管理存在薄弱环节,根据《上市公司现场检查规则》第二十一条的规定,决定对锡业股份采取责令改正的监督管理措施。
拓日新能于2023年4月22日披露《关于前期会计差错更正及追溯调整的公告》,拓日新能下属分子公司定边拓日现代农业有限公司、陕西拓日(定边)新能源科技有限公司两家公司关于城镇土地使用税,因土地性质与征税土地面积问题(同类光伏项目政策依据不明确)与当地税务机关存在不同理解,两家公司2017年8月至2020年6月期间未缴纳城镇土地使用税。在此期间同区域的光伏发电项目,也有近一半电站对征税存在异议而未缴纳税款的情况。经讨论,拓日新能下属两家子公司按照当地税务机关要求补缴税款。因补缴税款金额足以影响报表的重要性,根据现有准则要求追溯调整补缴税款所属期对应会计年度报表(2017—2021年)相关项目。
2023年5月10日,深交所向拓日新能下发《关于对深圳市拓日新能源科技股份有限公司的监管函》,认定拓日新能的下属两家子公司按照当地税务机关要求补缴税款,你公司对前期会计差错事项进行更正,其中调减2019年度利润总额1,035.54万元,变动幅度为13.28%;调减2018年度利润总额1,035.45万元,变动幅度为12.79%。
2.补缴税款信息披露可能面临的民事诉讼风险
依据《证券法》第八十五条规定,信息披露义务人未按照规定披露信息,或者公告的证券发行文件、定期报告、临时报告及其他信息披露资料存在虚假记载、误导性陈述或者重大遗漏,致使投资者在证券交易中遭受损失的,信息披露义务人应当承担赔偿责任;发行人的控股股东、实际控制人、董事、监事、高级管理人员和其他直接责任人员以及保荐人、承销的证券公司及其直接责任人员,应当与发行人承担连带赔偿责任,但是能够证明自己没有过错的除外。
《最高人民法院关于审理证券市场虚假陈述侵权民事赔偿案件的若干规定》(以下简称《虚假陈述若干规定》)第五条,证券法第八十五条规定的“未按照规定披露信息”,是指信息披露义务人未按照规定的期限、方式等要求及时、公平披露信息。信息披露义务人“未按照规定披露信息”构成虚假陈述的,依照《虚假陈述若干规定》承担民事责任;构成内幕交易的,依照证券法第五十三条的规定承担民事责任;构成公司法第一百五十二条规定的损害股东利益行为的,依照该法承担民事责任。
综合上述《证券法》《虚假陈述若干规定》相关规定,上市公司收到《税务处理决定书》或补缴大额税款(如占净利润10%以上)需及时披露,否则可能触发监管措施(如关注函、罚款),并根据补缴税款情况正确进行会计处理,如未按照规定的期限、方式等要求及时、公平披露信息,构成虚假陈述的,依照《虚假陈述若干规定》承担民事责任,或成为投资者索赔依据。